网站首页
互助会概况
办事指南
工作动态
地市要闻
联系我们
您所在的位置:
首页
>
办事指南
>
参保业务
参保材料说明
发布日期:2025-06-30
来源:广东省职工保障互助会
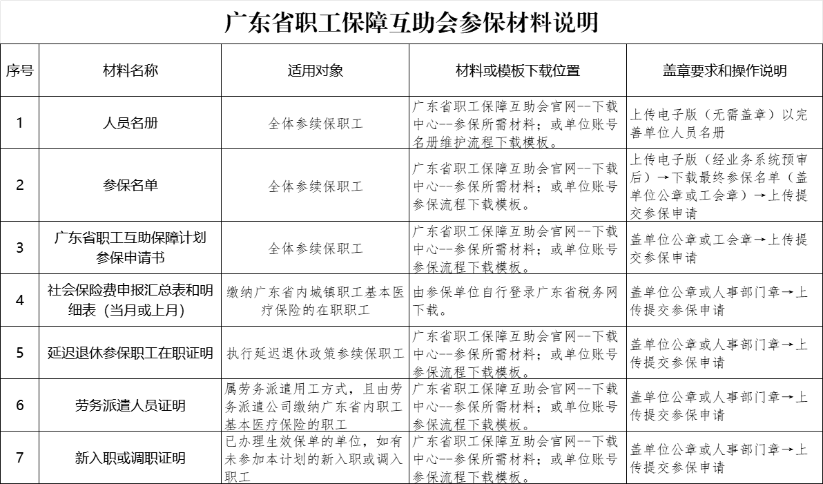
参保材料说明.xlsx
工作动态
2025年广东省职工互助保障管理人员培训班在中山大学深圳校区举办
广东扩大职工互助保障参保覆盖范围——重疾保障计划保障病种从7种增加至35种
广东省职工互助保障信息系统正式上线
广东省职工互助保障信息系统上线
广东省职工互助保障计划全面优化升级,保障种类增加,各项赔付金叠加最高可达50万元
地市要闻
广东省职工保障互助会佛山地区参保职工达52.3万人次
茂名市总工会赴高州、电白开展职工互助保障新信息系统应用推广
工会二次医保”十年覆盖深圳职工超四十三万人次
佛山市总工会向万名职工赠送医疗互助保障
广东省职工保障互助会珠海代办处慰问重病困难职工
通知公告
关于蔺佳同志任广东省职工保障互助会深圳代办处主任的公告
关于蓝思慧同志任广东省职工保障互助会阳江代办处主任的公告
关于李映山同志任广东省职工保障互助会梅州代办处主任的公告
关于黄志勇同志任广东省职工保障互助会河源代办处主任的公告
关于邬丽华同志任广东省职工保障互助会惠州代办处主任的公告
参保业务
新入职或调职证明模板
劳务派遣人员证明模板
延迟退休参保职工在职证明模板
广东省职工互助保障计划参保申请书模板
省直医保或市直医保人数证明模板